主站首页
首页
机构职能
政策法规
规划计划
行政许可
卫生计生标准
卫生计生统计
通告公告
您当前的位置:
首页
>>
决算及三公经费
字体大小:
打印页面
我要分享
关闭
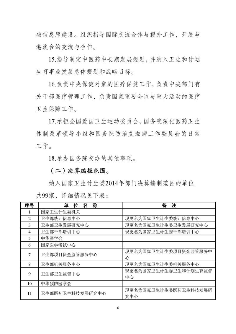
国家卫生计生委2014年部门决算
中华人民共和国国家卫生和计划生育委员会
2015-07-17
相关链接