中文
|
英文
首页
机构
新闻
信息
服务
互动
专题
首页
>
信息
>
财政管理
>
财政预决算
财政预决算
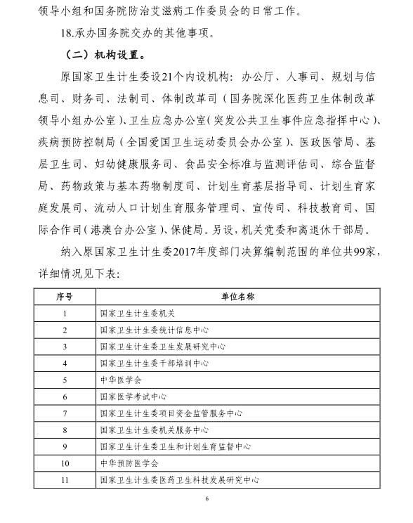
原国家卫生计生委2017年度部门决算
发布时间: 2018-07-20
手机适配版
|
电脑版
版权所有:中华人民共和国国家卫生健康委员会