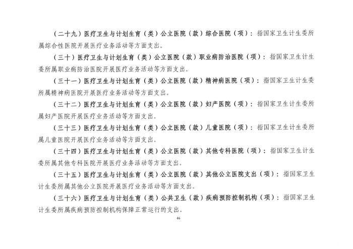
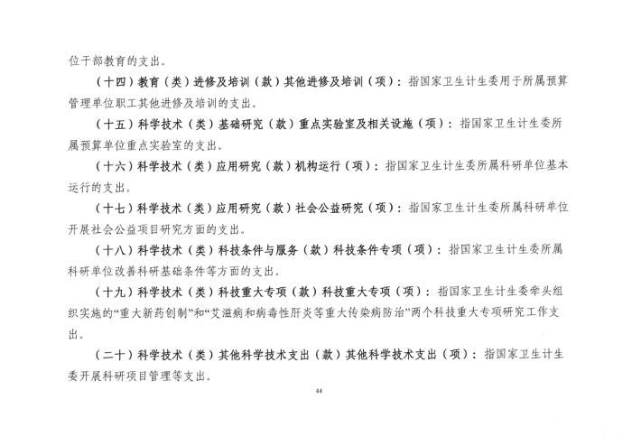
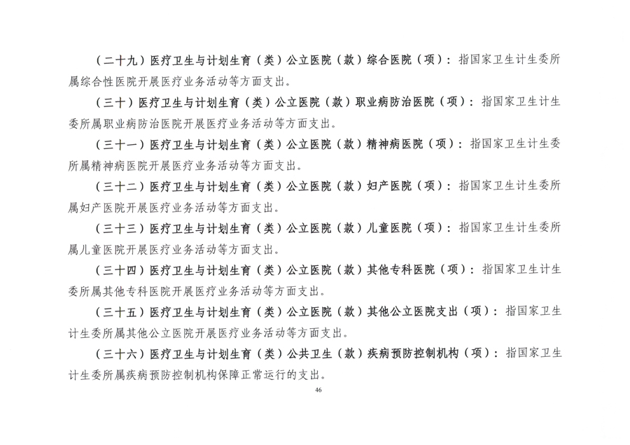
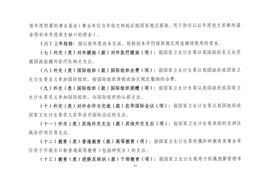
中文
|
英文
财务司
首页
工作动态
政策文件
关于我们
返回主站 >
工作动态
您现在所在位置:
首页
>
工作动态
国家卫生计生委2015年部门预算
发布时间: 2015-04-17
来源: